02-023-3333
تابع ميدبارك على:
الخدمات
المراكز والعيادات
طلب تحديد موعد
البحث عن الطبيب
الباقات والعروض الترويجية
الغرف
التأمين الصحي
Evergreen Member Card
المتجر الإلكتروني
المرض والعلاج
المرض والعلاج
أنماط الحياة
قصص ميدبارك
من نحن
من نحن
الأخبار والفعاليات
شارك معنا
الجوائز والتصنيفات
تواصل معنا
EN
TH
JP
中文
EN
TH
JP
中文
الحساب
الخدمات
المراكز والعيادات
طلب تحديد موعد
البحث عن الطبيب
الباقات والعروض الترويجية
الغرف
التأمين الصحي
Evergreen Member Card
المتجر الإلكتروني
المرض والعلاج
المرض والعلاج
أنماط الحياة
قصص ميدبارك
من نحن
من نحن
الأخبار والفعاليات
شارك معنا
الجوائز والتصنيفات
تواصل معنا
اللغات
EN
TH
JP
中文
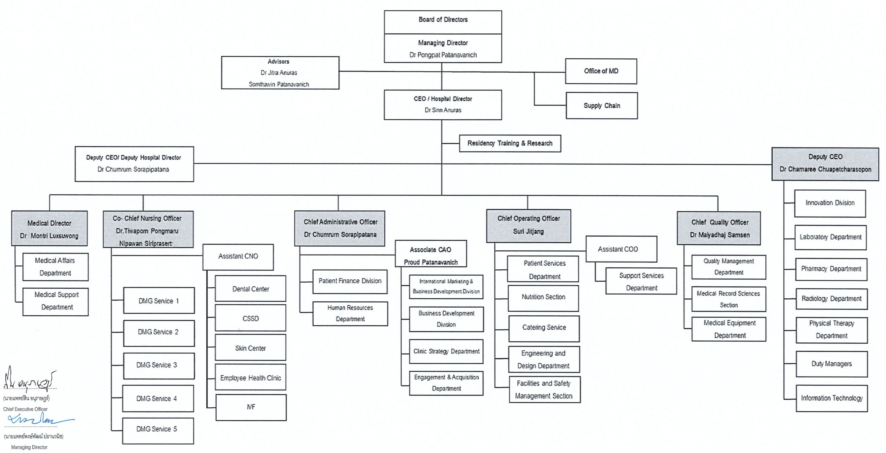
MedPark Organization chart
MedPark Research Center